The Back Shed: Various aspects of home brew inverters
EG8010
Nanoverter
Forums
- MCU ArduinoNano
- Switches: HY4008W
- Gate Driver: IR21844, IR2184 or HIP4082





Picoverter
IRDAUP demo board

EGD1000W V2
Push-Pull Quasi-Resonant using EGT003 ( EG1611 + EG2132) . link


„Most Efficient Off-Grid Solar Inverter in the World“
https://www.instructables.com/Most-Efficient-Off-Grid-Solar-Inverter-in-the-Worl

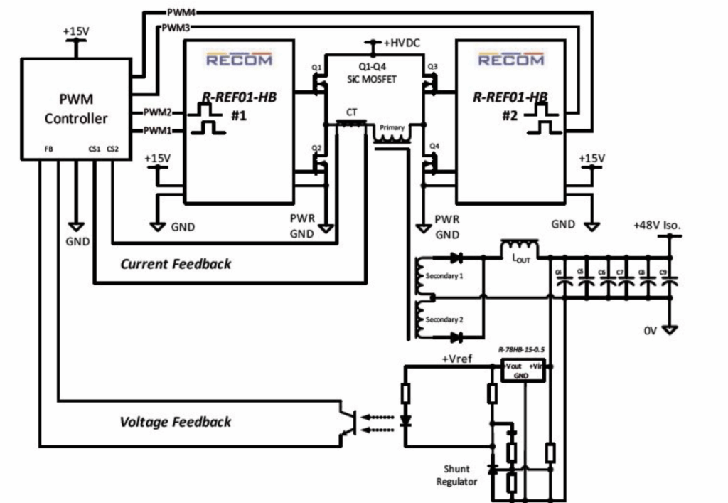
DC-DC (from https://recom-power.com/en/acdc-bok-chapter13-measuring.html?0)

Quasi Resonsant
EG-Micro
10.1109/ECCE-Asia49820.2021.9479283
EGmicro


aliexpress (nicht nach DE)